关于天问
天问品牌
校园生活
校园新闻
安全专栏
信息公开
招生申请
20周年校庆
全景参观
全景参观
集团新闻
学部新闻
网站首页
关于天问
天问品牌
校园生活
校园新闻
安全专栏
信息公开
招生申请
20周年校庆
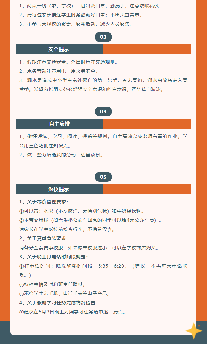
【新初 · 公告】| 2022年“五一”小长假温馨提示
时间:2022/04/29
来源:高新天问初中
点击: 939
上一篇 >:
【新初 · 活动】| 诵读屈原作品,讲述屈原故事
 
下一篇 >:
夷陵天问初中开展每周“屈原文化论坛”活动